设为首页
|
加入收藏
学校首页
本站首页
部门概况
部门领导
机构设置
校企合作
合作企业
产业学院
规章制度
下载专区
服务指南
通知公告
服务指南
服务指南
当前位置:
本站首页
>>
服务指南
>> 正文
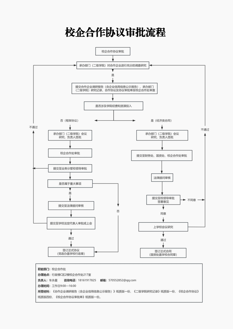
校企合作协议审批流程
发布日期:2025-12-31 作者:校企合作处 来源: 本站原创 点击:
附件【
校企合作协议审批流程.pdf
】已下载
次
版权所有 © 贵州交通职业大学 联系地址:贵州省贵阳市清镇市云站路25号
邮编:551400 黔ICP备05000595号-1